欢迎来到印度第一药房!要购物!先登录 登录 免费注册
印度第一药房LOGO
TAG热门标签: 
厄洛替尼
胃癌晚期
吉三代
前列腺癌
印度版
易瑞沙
丙肝
印度药房客服
主页 > 快讯 > 新药资讯 > >皮下注射赫赛汀Hylecta(曲妥珠单抗和透明质酸酶-oysk)
热门阅读

皮下注射赫赛汀Hylecta(曲妥珠单抗和透明质酸酶-oysk)

来源:网络收集 收录时间:2020-03-13热度:
【资讯导读】赫赛汀Hylecta(曲妥珠单抗和透明质酸酶-oysk)是批准的HER2 / neu受体拮抗剂曲妥珠单抗(赫赛汀)与重组人透明质酸酶PH20(有助于在皮肤下递送曲妥珠单抗的酶)的组合,可用于治疗过表
批准日期: 2019年2月28日
公司: Genentech,Inc.
治疗:乳腺癌
 
赫赛汀Hylecta(曲妥珠单抗和透明质酸酶-oysk)是批准的HER2 / neu受体拮抗剂曲妥珠单抗(赫赛汀)与重组人透明质酸酶PH20(有助于在皮肤下递送曲妥珠单抗的酶)的组合,可用于治疗过表达HER2的乳房癌症。

罗氏集团(六家:RO,ROG; OTCQX:RHHBY)成员Genentech今天宣布,美国食品药品监督管理局(FDA)已批准赫赛汀Hylecta(曲妥珠单抗)和透明质酸酶-oysk用于皮下注射(皮下注射),用于治疗某些HER2阳性早期乳腺癌(淋巴结阳性,淋巴结阴性,ER / PR阴性或具有一种高风险特征的人)在接受一种或多种转移性化疗方案的人群中,与化疗和HER2阳性转移性乳腺癌合并与紫杉醇联合使用或单独使用。这项新疗法包括与静脉注射赫赛汀(曲妥珠单抗)相同的单克隆抗体,以及重组人透明质酸酶PH20,一种有助于在皮肤下递送曲妥珠单抗的酶。赫赛汀Hylecta是一种即用型制剂,可以在2至5分钟内给药,而静脉注射赫赛汀则需要30至90分钟。
 
 
“在过去的20年中,赫赛汀已对HER2阳性乳腺癌进行了显着的晚期治疗,”首席医学官兼全球产品开发主管MD Sandra Horning说道。“赫赛汀Hylecta的批准为美国的医师和患者提供了根据个人需求和偏好选择治疗方法的新选择。”
 
FDA的批准基于HER2阳性早期乳腺癌的三项临床研究结果:
 
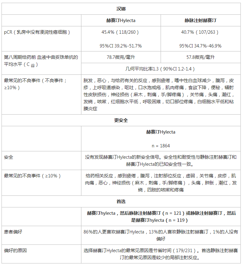
HannaH III期研究比较了新辅助剂(手术前)和辅助剂(手术后)赫赛汀Hylecta与静脉注射赫赛汀(两者均联合化疗)的比较。与静脉注射赫赛汀相比,皮下注射赫赛汀Hylecta导致血液中曲妥珠单抗水平不低(药代动力学),临床疗效不差(病理完全缓解率; pCR)。
佐剂赫赛汀Hylecta的III期SafeHER研究没有发现新的安全信号,其安全性和耐受性与静脉注射赫赛汀和赫赛汀Hylecta的已知安全性一致。
PrefHER患者对佐剂Herceptin Hylecta辅以静脉注射赫赛汀(或相反顺序)的偏爱研究发现,大多数人(86%)优于静脉注射赫赛汀。
在接受赫赛汀Hylecta治疗的早期乳腺癌患者中最常见的副作用是感到疲倦,关节痛,腹泻,注射部位反应,上呼吸道感染,皮疹,肌肉疼痛,恶心,头痛,肿胀,潮红,发烧,咳嗽和疼痛在四肢。
 
对于有资格的人,Genentech通过Genentech Access Solutions为医生开具Herceptin Hylecta处方的患者提供患者帮助计划。
 
HannaH,SafeHER和PrefHER研究结果


赫赛汀

 

关于HER2阳性乳腺癌
乳腺癌是全世界女性中最常见的癌症。根据美国癌症协会的统计,2019年美国大约将有271,000人被诊断出患有乳腺癌,并且将有42,000多人死于该疾病。乳腺癌不是一种疾病,而是基于每种肿瘤的生物学特性的多种疾病。在HER2阳性乳腺癌中,肿瘤细胞表面存在过量的HER2蛋白。根据诊断测试的结果,大约15-20%的乳腺癌是HER2阳性的。
 
关于赫赛汀Hylecta
赫赛汀Hylecta(皮下赫赛汀)是曲妥珠单抗和Halozyme Therapeutics的Enhanze®药物递送技术的组合。曲妥珠单抗是静脉注射赫赛汀的单克隆抗体,靶向HER2受体,HER2受体是一种在许多正常细胞外部发现的蛋白质,在HER2阳性癌症的癌细胞外部大量存在。赫赛汀被设计为阻断HER2信号传导,而HER2信号传导被认为在肿瘤生长和存活中起作用。赫赛汀与HER2的结合也可能预示着人体的免疫系统会破坏癌细胞。Halozyme的Enhanze技术基于专有的重组人透明质酸酶PH20(rHuPH20),该酶可暂时降解体内的透明质酸,糖胺聚糖或天然糖链,
 
赫赛汀Hylecta适应症声明
 
辅助性乳腺癌
 
赫赛汀Hylecta(曲妥珠单抗和透明质酸酶-oysk)被批准用于治疗成年早期乳腺癌的成年人,该乳腺癌是人类表皮生长因子受体2阳性(HER2阳性)并已扩散到淋巴结中,或者是HER2阳性且具有不扩散到淋巴结。如果尚未扩散到淋巴结,则癌症必须是雌激素受体/孕激素受体(ER / PR)阴性或具有一种高风险特征。*赫赛汀Hylecta可以通过多种不同方式使用:
 
作为治疗过程的一部分,包括化疗药物阿霉素,环磷酰胺和紫杉醇或多西紫杉醇。该治疗过程称为“AC®TH”。
与化疗药物多西他赛和卡铂合用。此治疗过程称为“ TCH”。
在使用多种其他疗法(包括基于蒽环类药物(阿霉素)的疗法)(一种化学疗法)之后单独治疗。
根据FDA批准的曲妥珠单抗测试选择患者进行治疗。
 
*高风险定义为具有以下特征之一的ER / PR阳性:肿瘤尺寸大于2厘米,年龄小于35岁或肿瘤等级2或3。
 
转移性乳腺癌
 
赫赛汀Hylecta在成人转移性乳腺癌中有两种已获批准的用途:
 
赫赛汀Hylecta与化疗药物紫杉醇联用已被批准用于人类表皮生长因子受体2阳性(HER2阳性)转移性乳腺癌的一线治疗。
仅赫赛汀Hylecta被批准用于已接受一种或多种转移性化疗课程的患者的HER2阳性乳腺癌治疗。
根据FDA批准的曲妥珠单抗测试选择患者进行治疗。
 
重要安全信息
赫赛汀Hylecta可能造成的严重副作用
 
并非所有人都有严重的副作用,但是赫赛汀Hylecta疗法的副作用很常见。
 
尽管有些人可能会危及生命,但大多数人却没有。
 
如果发生任何严重的副作用,患者的医生将停止治疗。
 
Herceptin Hylecta并非适合所有人。如果患者遇到以下任何情况,请务必与他们的医生联系:
 
心脏问题
 
这些包括有或没有症状的心脏问题,例如充血性心力衰竭或心脏功能下降。在接受赫赛汀Hylecta和某种化学疗法(蒽环类)的患者中,这些心脏病的风险和严重性最高。在一项辅助(早期)乳腺癌研究中,一名患者死于心肌明显减弱。患者的医生将在使用赫赛汀Hylecta治疗之前,期间和之后检查是否有心脏疾病迹象。
 
患者应立即就以下任何情况与医疗保健专业人员联系:新发或呼吸急促,咳嗽,脚踝/腿肿胀,面部肿胀,心,24小时内体重增加超过5磅,头晕或失去知觉。
 
严重的肺部疾病,包括:
 
严重呼吸急促
肺部疤痕
肺内或周围的液体
心脏和肺之间的瓣膜减弱
体内氧气不足
肺肿胀
病人的医生在检查病人时可能会检查是否有严重的肺部疾病迹象。
这些症状通常在接受赫赛汀Hylecta后24小时内发生。
 
如果患者有以下情况,应确保与其医生联系:
 
是可能会怀孕或可能怀孕的妇女
 
Herceptin Hylecta可能会导致胎儿死亡或出生缺陷。接受赫赛汀Hylecta期间和患者最后一次服用赫赛汀Hylecta后七个月应使用避孕方法。如果患者在接受赫赛汀Hylecta期间或最后一次服用赫赛汀Hylecta后七个月内或正在怀孕,建议患者在(888)835-2555向Genentech报告赫赛汀Hylecta暴露情况。
 
白细胞计数低
 
白细胞计数低可能危及生命。与单独接受化疗的患者相比,接受静脉曲妥珠单抗联合化疗的患者白细胞计数低的情况更为常见。
 
病人的医生在检查病人时可能会检查白细胞计数是否低下。
 
经历过超敏反应和与行政有关的反应,已有赫赛汀Hylecta报道。据报道,静脉曲妥珠单抗产品治疗后出现严重和致命的反应。病人的医生将监视他们的反应迹象。如果患者出现任何超敏反应和与给药有关的反应症状,包括头晕,恶心,发冷,发烧,呕吐,腹泻,荨麻疹,皮下肿胀,呼吸问题或胸痛,应立即与医疗人员联系。
 
经常看到的副作用
 
用赫赛汀Hylecta治疗辅助性乳腺癌最常见的副作用是疲倦,关节痛,腹泻,注射部位反应,上呼吸道感染,皮疹,肌肉疼痛,恶心,头痛,肿胀,潮红,发烧,咳嗽和疼痛在四肢。
 
治疗转移性乳腺癌(基于曲妥珠单抗)的最常见副作用是发烧,发冷,头痛,感染,充血性心力衰竭,失眠,咳嗽和皮疹。
 
如果患者有上述任何副作用,应立即联系医生。
 
有关其他重要安全信息,包括最严重的副作用,请参阅赫赛汀Hylecta的完整处方信息。
 
关于Genentech的乳腺癌
Genentech一直在推进乳腺癌研究超过30年,其目标是帮助尽可能多的人罹患该疾病。我们的药物,以及伴随的诊断测试,已大大改善了HER2阳性乳腺癌的预后。随着我们对乳腺癌生物学的认识迅速提高,我们正在努力寻找新的生物标记物和方法来治疗其他疾病亚型,包括三阴性和激素受体阳性。
 
 
关于基因泰克
Genentech成立于40年前,是一家领先的生物技术公司,致力于发现,开发,制造和商业化用于治疗患有严重威胁生命的疾病的患者的药物。该公司是罗氏集团的成员,总部位于加利福尼亚州南旧金山。

本站部分文章/图片收集于网络!如涉及版权请联系我们核实删除
责任编辑:运营部

微信扫码